Nihal Pandey

Blockchain and Backend Engineer | Rust · Solana · Node.js · TypeScript

I build blockchain infrastructure and the backend systems around it. My work spans a Token-2022 stablecoin SDK on Solana, a production Node.js webhook processor, a Rust WebSocket engine at 648k msgs/sec, and an EVM indexer handling 10M+ transactions. I write Rust for performance-critical systems and Node.js with TypeScript for everything else. Currently available for remote roles.

Current Status: Open to Work

Blockchain and Backend Engineer

Solana programs, Node.js backend infrastructure, Rust systems, and EVM smart contracts.

Availability Immediate Start
Type Remote / Contract
Stack Rust · Solana · Node.js · TypeScript

Engineering Highlights

648K msgs/sec

WebSocket throughput benchmark

Kraken Market Data Engine

1st / 3,000+ Teams

Andromeda aOS Global Hackathon

Hackathon Win

Global Finalist

Kraken Forge Hackathon

Selected Submission

Sub-ms query latency

Rust + PostgreSQL indexer

Production EVM Indexer

19/19 tests passing

Anchor tests passing

Solana Stablecoin Standard

⭐ Flagship Project
Solana Stablecoin Standard (SSS)
Solana / DeFi Infrastructure

Solana Stablecoin Standard (SSS)

OpenZeppelin-equivalent SDK for Solana stablecoins using Token-2022. Three standards: SSS-1 minimal, SSS-2 compliant with Transfer Hook blacklist enforcement and Permanent Delegate seizure, SSS-3 private with ZK Confidential Transfers proof of concept.

19/19 Anchor tests passingTransfer Hook intercepts every token transferZK Confidential Transfers PoC (SSS-3)Next.js admin dashboard with live oracle feedsTypeScript SDK + 15-command CLI
RustAnchorToken-2022TypeScriptNext.jsDocker
Solana Job Queue
On-Chain Backend Infrastructure

Solana Job Queue

Redis and SQS-style job queue rebuilt entirely on-chain as a Solana program. Demonstrates how Web2 backend patterns translate to blockchain architecture using Solana's account model.

Native O(log n) binary max-heap in Queue PDADAG task dependencies via cryptographic prerequisite validationFull worker lifecycle with DLQ and scheduled execution17/17 tests, benchmarked at 400 TPS per Queue PDA
RustAnchorTypeScriptNext.js
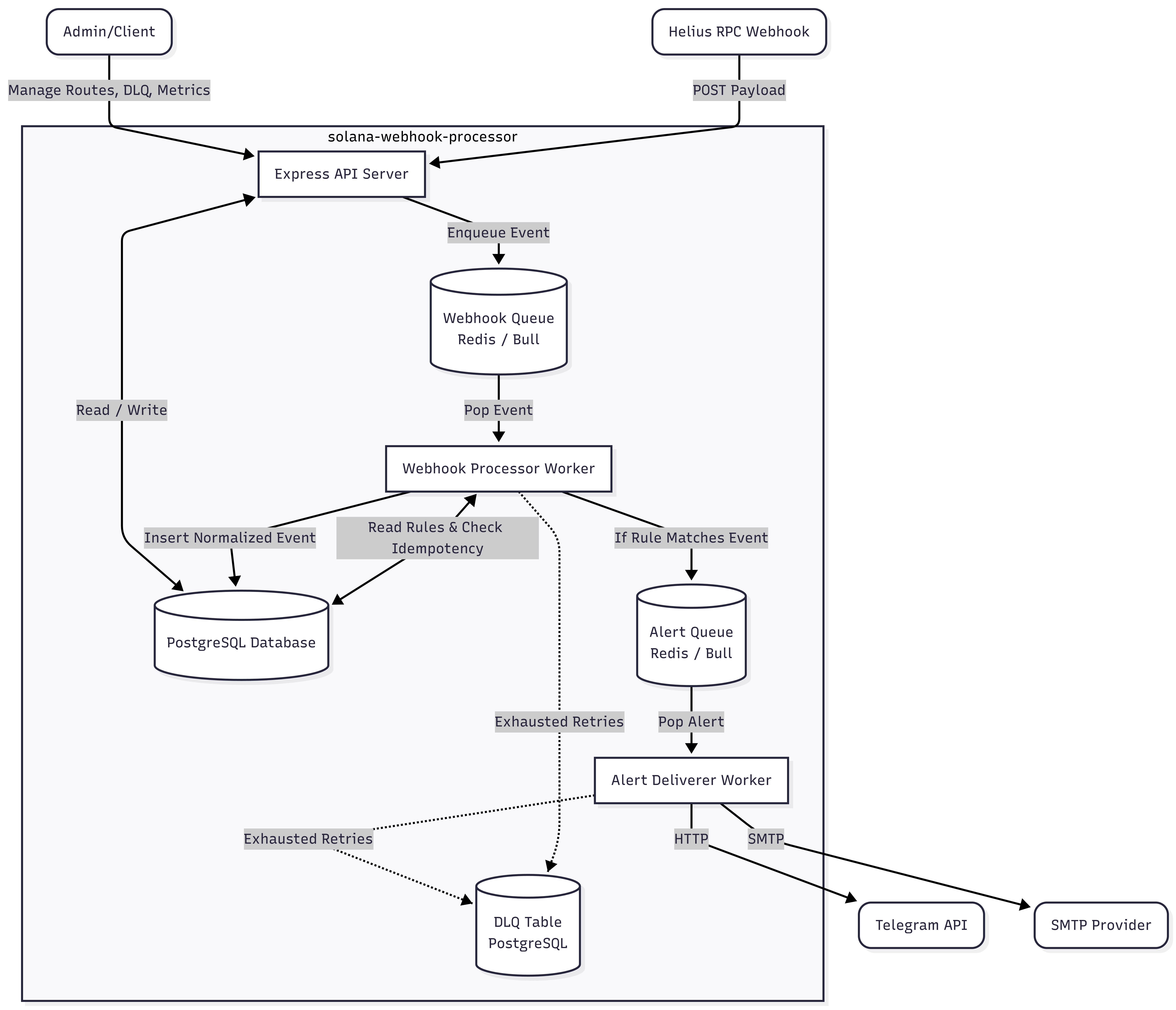
Solana Webhook Processor
Node.js Backend / Infrastructure

Solana Webhook Processor

Production webhook ingestion and alerting service for Helius. Built to handle real-world Solana transaction events with reliability patterns you would find in a production Node.js backend.

Bull/Redis job queue keeps HTTP layer non-blockingDead letter queue with /dlq retry and discard APIIdempotent ingestion via signature deduplication11/11 Jest tests passing
Node.jsTypeScriptExpressBullRedisPostgreSQLDocker

Cybersecurity Research Intern — Government of India (PMO)

Jun 2025 - Sept 2025

Security Researcher

  • Developed internal Rust-based tooling for vulnerability detection and infrastructure auditing
  • Built concurrent analysis utilities for security testing and misconfiguration detection
  • Simulated adversarial scenarios to evaluate system resilience
  • Collaborated with security teams on threat modeling and incident response exercises
  • Worked in restricted environment under NDA (project details confidential)

Winner - aOS Andromeda Hackathon 2025

Prize: $2,500

Team Lead

  • Built production-grade RWA tokenization platform in 48 hours under high-pressure hackathon environment.
  • Demonstrated expertise in rapid prototyping, CosmWasm smart contracts, and cross-chain architecture.
  • Rank: 1st out of 2,500+ teams

Winner - Smart India Hackathon 2024 (NTRO)

Prize: INR 100K

Tech Lead & Backend Developer

  • Developed agentless Windows vulnerability scanner reducing manual security analysis by 80%.
  • Integrated automated report generation with Python and PowerShell scripting.
  • Client: Government of India

Winner - Graph-e-thon 2.0

Prize: INR 175K

Blockchain Developer

  • Built blockchain-based analytics solution for Technology Business Incubator event.
  • Focused on real-time data visualization and decentralized infrastructure.
  • Host: TBI Graphic Era

About Me

I build blockchain infrastructure and the backend systems around it. On Solana I have shipped a Token-2022 stablecoin SDK with Transfer Hooks and ZK proofs, an on-chain job queue with a native binary max-heap, and a production Helius webhook processor. On EVM I built an indexer handling 10M+ transactions and a Solidity tokenization protocol that won 1st place out of 2,500+ global teams. I also built VatanPay, a live remittance protocol on Stellar using Soroban smart contracts and DEX path payments.

I write Rust for performance-critical systems and on-chain programs, and Node.js with TypeScript for backend services and APIs. Previously I built internal Rust security tooling during my cybersecurity internship at the Prime Minister's Office, Government of India.

Tech Stack

  • Rust
  • Solana
  • Anchor
  • Token-2022
  • Node.js
  • TypeScript
  • Express
  • Bull
  • Redis
  • Next.js
  • Solidity
  • Hardhat
  • IPFS
  • PostgreSQL
  • Docker
  • Async Systems

Systems Interests

Solana programs · DeFi infrastructure · Node.js backend · Rust systems · EVM indexing · Real-time pipelines

Nihal Pandey

Get In Touch

I'm currently looking for remote roles as a Blockchain Engineer, Solana Engineer, or Node.js Backend Engineer. Whether you have a question or just want to say hi, I'll try my best to get back to you!

Say Hello